Programovatelné součástky - 34PRS

ČVUT FEL — studijní materiály a semestrální práce

Dost zajímavý a velice podobný předmětu POB, ale tento je od katedry mikroelektoniky. Během semestru se probírá struktura obvodů CPLD a FPGA od f. XILINX a řeší se 2 větší úlohy.

Stopky

Spartan 2E board Návrh a implementace stopek (milisekundy a sekundy) pro obvod CPLD CoolRunner CR3064XL.

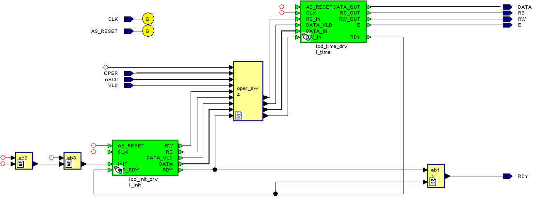
LCD driver pro DIO2 Spartan 2E

top level